Home
Formation of CEMCOT
Peer Leadership
Team
ZLD Projects
RANITEC
SIDCO PHASE I
SIDCO PHASE II
PERTEC
ZWD Projects
Ongoing Projects
Achievements
Scheme
Important link
Contact Us
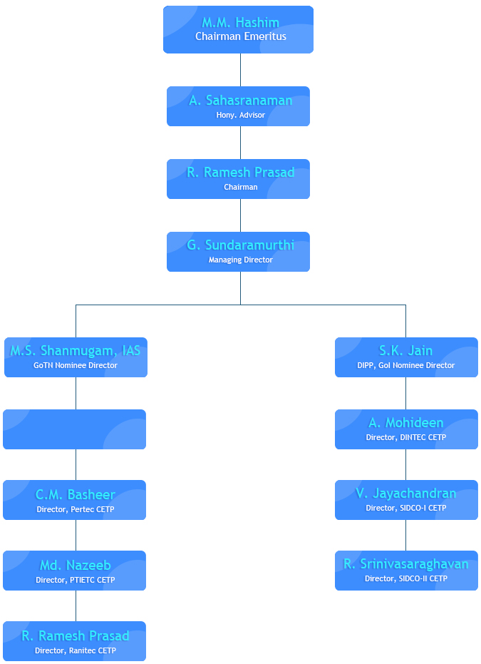
Board of Directors
Home
Board of Directors